Our chief scientist team has revealed a novel regulatory mechanism of the "immune cell-gut-brain axis" during the occurrence of depression
On November 19, 2025, the research group of Professors Yao Honghong and Han Bing from the School of Medicine of Southeast University, in collaboration with the team of Professor Yuan Yonggui from Zhongda Hospital Affiliated to Southeast University, The title "Migration of CD8+TSCM cells into intestine via PPBP-CXCR2 axis increases" was published online in Nature Communications with an IF of 16.6/Q1 The research article "host stress susceptibility by inhibiting gut microbiome-derived homovanillic acid" focuses on the cross-border regulation of CD8⁺T cell subsets and gut microbiota Attempt to solve the core mystery of the onset of depression.

This study, through clinical sample analysis, animal model verification and the combination of multi-omics techniques, has for the first time comprehensively revealed a new pathway for the pathogenesis of depression that is "CD8⁺ stem cell-like memory T cells (CD8⁺ TSCM cells) -PPBP-CXCR2 axis - gut bacteria - high vanillic acid (HVA) - neuroinflammation". It provides brand-new targets and theoretical basis for the precise treatment of depression.
Main content & Results
Firstly, this study systematically analyzed the synergistic effect of peripheral immunity and gut microbiota in the pathogenesis of depression through a combination of multi-cohort clinical sample analysis and animal experiments. The research team first analyzed the peripheral blood immune cells of 115 patients with depression and 115 healthy controls, and found that the proportion of T cells in the peripheral blood of patients with depression was significantly increased and positively correlated with the severity of depressive symptoms. Further, through single-cell RNA sequencing (scRNA-seq) technology, CD8+ TSCM cells were precisely identified as the key immune subpopulation driving depressive pathology - the number of these cells significantly increased in patients with depression, and their proportion was closely related to clinical symptoms such as Hamilton Depression Scale (HAMD-24) score, sense of hopelessness, and sleep disorders. And it has unique transcriptome characteristics.

Figure 1 CD8+TSCM cells enhance the host's stress susceptibility
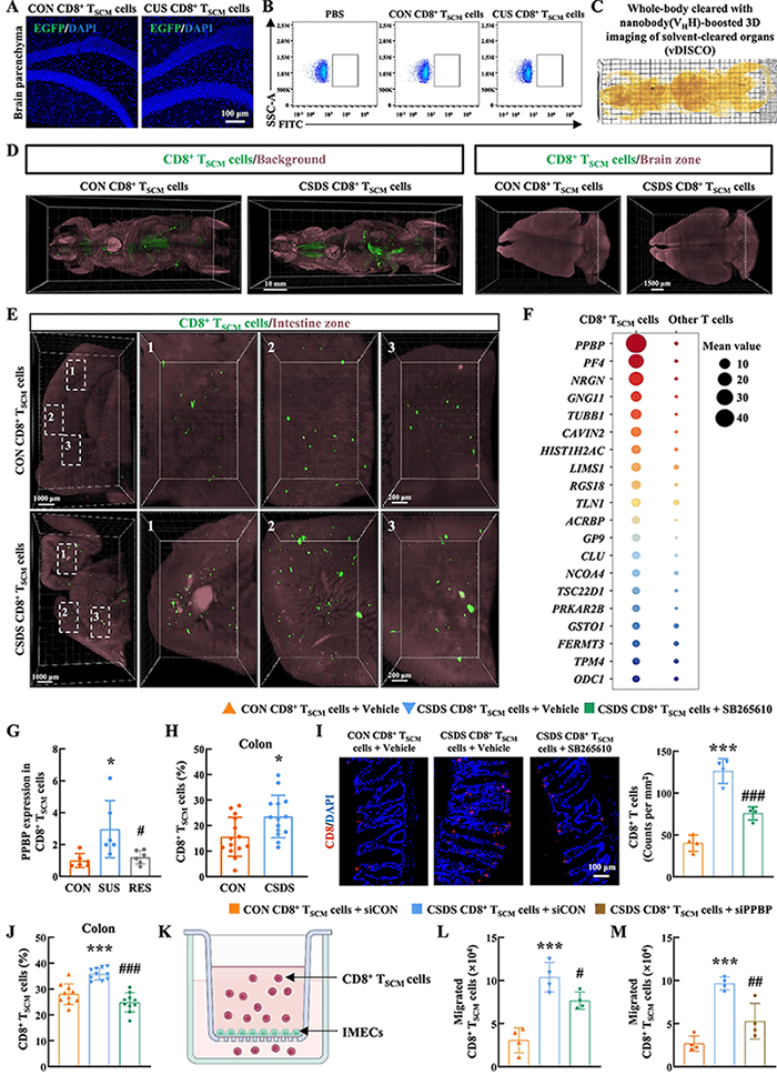
Subsequently, to track the in vivo migration trajectory of CD8+ TSCM cells, the research team employed an innovative vDISCO whole-body immune labeling imaging technique and unexpectedly discovered that these cells did not directly infiltrate the brain but instead migrated directionally to the intestine along the PPBP-CXCR2 axis. Mechanism studies have confirmed that platelet basic protein (PPBP), which is highly expressed in CD8+ TSCM cells, binds to its receptor CXCR2 and is a key molecular pathway mediating cell migration to the intestine. This migration process can be significantly blocked through intervention with CXCR2 inhibitor SB265610 or PPBP gene silencing.

Figure 2 The PPBP-CXCR2 interaction mediates the migration of CD8+TSCM cells to the intestinal tract
The intestine is the core site where CD8+ TSCM cells exert their pathological effects. Research has found that CD8+ TSCM cells migrating to the intestinal tract can cause intestinal inflammation, reduce the abundance of tyrosine metabolization-related flora (especially Bifidobacterium skadotropi), and thereby lead to a decrease in the production of high vanillic acid (HVA), a metabolic product of the intestinal flora. HVA, as the main metabolite of dopamine, is significantly reduced in the plasma and gut microbiota of patients with depression. Exogenous supplementation of HVA can effectively improve depressive-like behaviors in mice with chronic social frustration stress (CSDS).

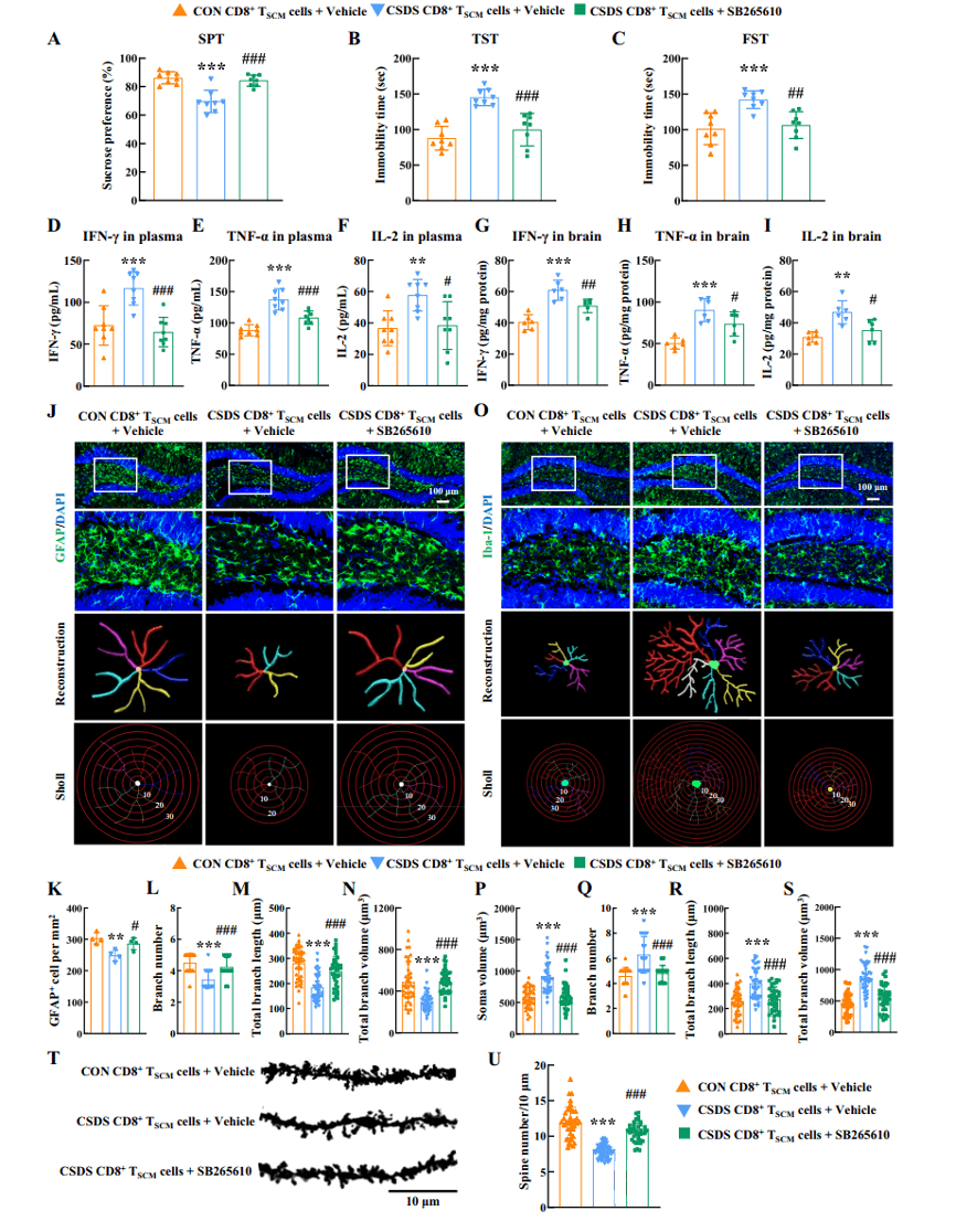
Figure 3 CXCR2 blockade alleviated the reduction of high oxaloic acid levels in the brain induced by pathological CD8+ TSCM cells
Further mechanism exploration indicates that a decline in HVA levels can induce neuroinflammation in the brain, leading to abnormal function of astrocytes and excessive activation of microglia in the hippocampus. At the same time, it down-regulates the expression of synaptic associated protein (SYN1) and brain-derived neurotrophic factor (BDNF), ultimately disrupting neuronal plasticity and triggering depressive-like behaviors. CXCR2 inhibitors not only restore HVA levels but also significantly alleviate neuroinflammation and improve synaptic function, demonstrating excellent antidepressant potential.

Figure 4 CXCR2 blockade alleviated neuroinflammation and improved depressive symptoms
Innovation highlights & significance
This study, through the complete chain of clinical - basic - translational, has for the first time revealed a brand-new mechanism by which CD8+ TSCM cells migrate along the PPBP-CXCR2 axis to the intestinal tract, inhibiting the generation of HVA by tyrosine-metabolizing microbiota, and thereby inducing neuroinflammation and depression. It has broken the traditional understanding that "direct infiltration of immune cells into the brain leads to depression". It provides a brand-new immune-metabolic cross-perspective for the regulation of depression by the gut-brain axis.
The research not only identified CD8+ TSCM cells as potential biomarkers of depression, but also provided multiple brand-new targets for the treatment of depression. These findings provide an important theoretical basis and experimental evidence for the development of new antidepressant drugs, especially intervention methods for treating resistant depression.